Skip to content ↓
Respect
Ambition
Integrity
Service
Equality

Structure

 

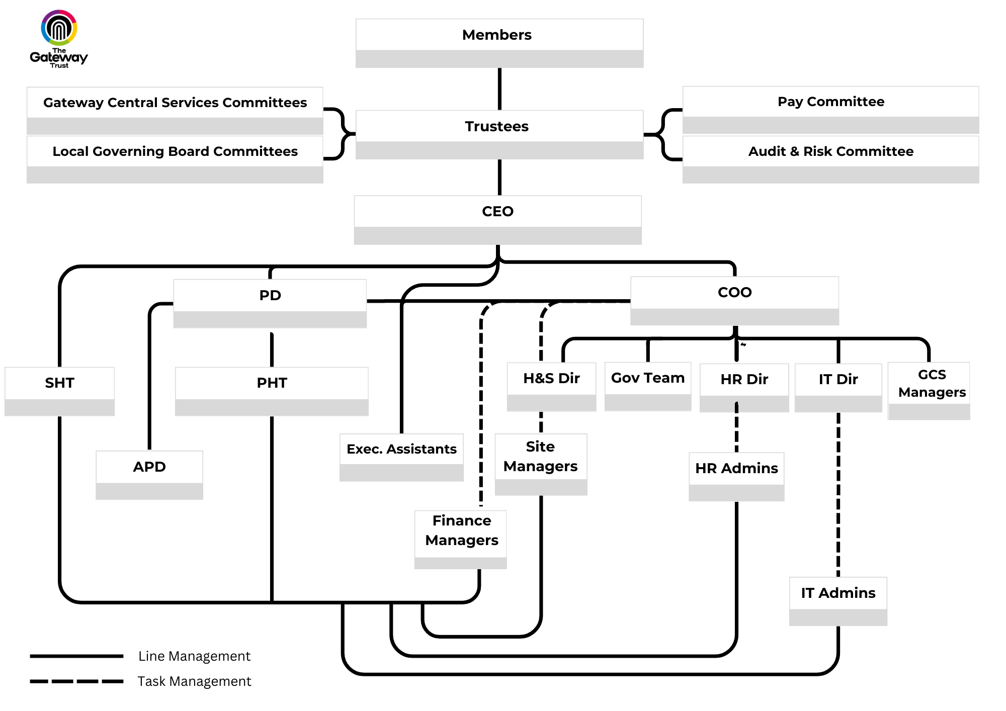
This organisational chart is for quick reference only. For detailed information or clarification, please contact us.

Governance

Members: Our members play a vital role in governing the trust by ensuring that its objectives are met and overseeing its overall direction. Their responsibilities include setting the strategic vision and holding the board of trustees to account for the trust's performance and adherence to its mission.

Trustees: Trustees bear the ultimate responsibility for the operations and performance of the trust, working closely with various committees and local governing boards to maintain high governance standards. They are responsible for setting the strategic direction, approving budgets, and monitoring the trust’s overall effectiveness.

Audit and Risk Committee: This committee is charged with overseeing the trust’s financial integrity and managing risks to ensure financial stability and compliance. Their duties include reviewing financial reports, ensuring proper internal controls are in place, and assessing potential risks that could impact the trust.

Pay Committee: This committee manages all decisions related to remuneration, including setting pay scales, approving salary increases, and overseeing compensation policies to ensure fair and competitive pay structures. They ensure that pay decisions are consistent with the trust’s objectives and regulatory requirements.

Central Services Committee: This committee focusses on the central management of the trust’s resources and services, ensuring that all schools within the trust receive the support they need for effective operation. Their responsibilities include managing shared services such as procurement, IT, and administrative support.

Local Governing Boards: Each academy within the trust has a local governing board that includes a representative serving as a trustee. These boards are crucial in tailoring educational and operational approaches to meet the specific needs and contexts of each academy. They provide local oversight and support to ensure that each school can achieve its goals.

Executive Leaders

Chief Executive Officer (CEO): The CEO leads the trust by making key decisions and setting strategic objectives to ensure the trust's success. They are responsible for the overall leadership, management, and performance of the trust, working closely with the board of trustees to implement the trust’s vision and strategy.

Chief Operations Officer (COO): Reporting to the CEO, the COO leads the trust's business functions, including finance, human resources, community services, catering, and site management. Their role is to ensure that the trust’s operations are efficient, effective, and aligned with its strategic goals.

Director of Primary (PD): Supporting the CEO, the Director of Primary leads the nursery and primary phase academies, focusing on quality assurance, strategic leadership, and educational excellence. They work to ensure that these academies provide high-quality education and meet the diverse needs of their students.

Director of IT: Reporting to the CEO, the Director of IT is responsible for both the strategic and operational aspects of technology within the trust. This includes managing IT infrastructure, implementing new technologies, and ensuring that all schools have the technological support they need to enhance teaching and learning.

Director of HR: Reporting to the COO, the Director of HR supports HR administrators across all settings, overseeing recruitment, professional development, and staff welfare. They ensure that the trust attracts, retains, and develops high-quality staff to support its educational mission.

Headteachers (PHT / SHT): Primary and Secondary Headteachers play a pivotal role in the educational and operational leadership within the trust, acting as the operational and strategic leads for their respective academies. They are responsible for implementing the trust’s policies, leading school improvement efforts, and ensuring that their schools deliver high standards of education.

Respect
Ambition
Integrity
Service
Equality
Scroll Up